搜索
网站首页
医院概况
新闻中心
院务公开(通知公告)
预约挂号
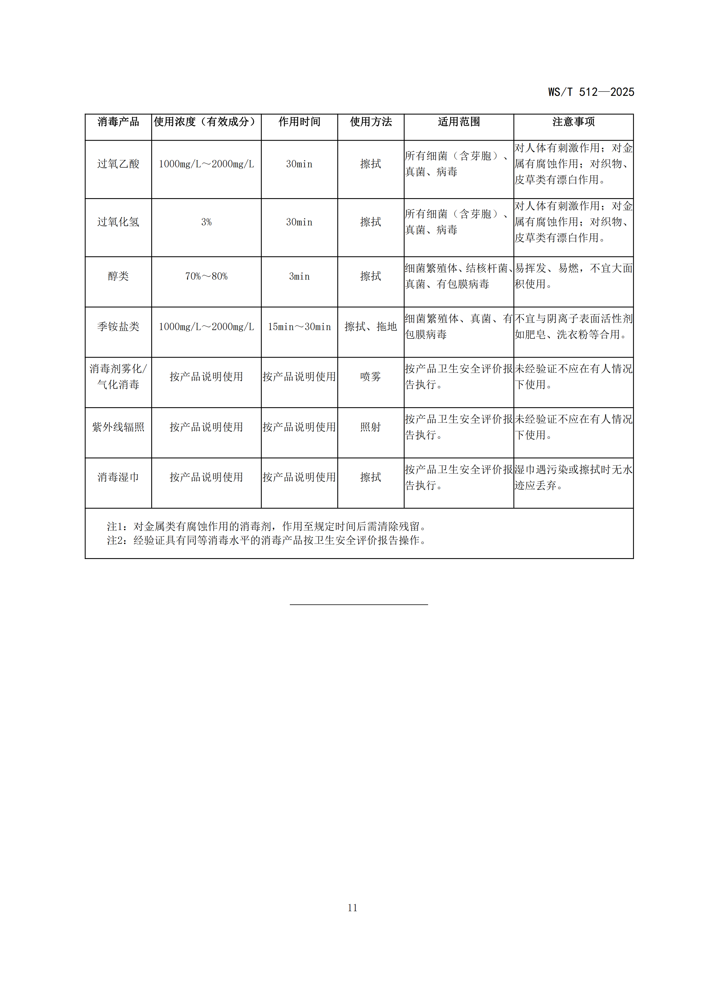
科室介绍
专家简介
专题专栏
专题专栏
学习贯彻党的二十届四中全会精神
学习园地
普法专题
医改专栏
清廉医院
医院文化
住培专栏
党的二十届三中全会
网络文明与网络安全
深入贯彻中央八项规定精神学习教育
教育整顿在行动·应知应会守初心
健康宣教
普法专题
首页 > 专题专栏
医疗机构环境表面清洁与消毒管理标准
发布日期:2025-10-21 09:27:33
文章来源:国家卫生健康委 编辑:宋冰清 一审一校:宋冰清 二审二校:张雅典 顾姣 三审三校:杨胜丽 屈娟 浏览量:435