搜索

新闻中心

医院新闻
首页 > 新闻中心

新春礼包 | 亲,您“年检”了吗?

发布日期:2024-02-07 13:44:48
文章来源:体检中心     作者:蒙祖群     编辑:刘 练     一审一校:刘 练     二审二校:吴 波 谢仁香 宋冰清 顾姣 屈娟 杨胜丽     三审三校:吴 波 谢仁香 宋冰清 顾姣 屈 娟 杨胜丽     浏览量:1459

忙碌奔波了一年的您

是否已经回到家的港湾

春节快到了

建议您为身体进行“年检”

揪出“潜伏者”

我们推出

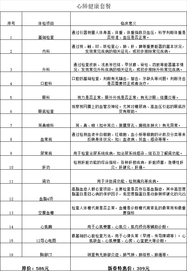
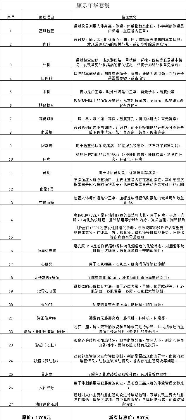
体检“大礼包”

让我们陪伴您以健康的姿态奔赴新一年的美好


预约时间:

2月7日至3月31日


体检时间:

2月7日至3月31日(法定节假日除外)


地点:

贵州医科大学第三附属医院沙坝院区

原门诊楼体检中心


预约电话:

0854-8323030

18508548895